صفحه نخست
دوره والدین
تقویت نیمکره راست (مخصوص والدین)
طنین کودکی ادراک ناشنیده ها
خانه ایمن
افرا
ثبت نام در دوره حضوری-آنلاین دوره افرا
خانه کودک
همه دوره ها
دوره ۰-۲ سالهها
دوره ۲-۶ سالهها
دوره ۶+ سالهها
آموزش آنلاین
زبان انگلیسی
نیمکره راست
فبک
مهارت زندگی
مشاوره
مشاوره فردی
مشاوره کودک و نوجوان
گالری
نگارخانه
کودک من
آشنایی با موسسه
سایر
محصولات آموزشی
۰-۲ سالهها
۲-۳ سالهها
۳-۴ سالهها
۴-۵ سالهها
۵ سال به بالا
کتب بزرگسال
کتب کودکان
فلشکارت
سیدی
منوی اصلی
اخبار
درباره ی ما
ارتباط با ما
768
ورود
ورود | ثبت نام
سبد خرید
سبد خرید شما خالی است!
دوره والدین
تقویت نیمکره راست (مخصوص والدین)
طنین کودکی ادراک ناشنیده ها
خانه ایمن
افرا
ثبت نام در دوره حضوری-آنلاین دوره افرا
خانه کودک
همه دوره ها
دوره ۰-۲ سالهها
دوره ۲-۶ سالهها
دوره ۶+ سالهها
آموزش آنلاین
زبان انگلیسی
نیمکره راست
فبک
مهارت زندگی
مشاوره
مشاوره فردی
مشاوره کودک و نوجوان
گالری
نگارخانه
کودک من
آشنایی با موسسه
سایر
محصولات آموزشی
۰-۲ سالهها
۲-۳ سالهها
۳-۴ سالهها
۴-۵ سالهها
۵ سال به بالا
کتب بزرگسال
کتب کودکان
فلشکارت
سیدی
02122777151
شبکه های اجتماعی
رسانه
درباره ما
رویش طلایی کوچولوها
|
درباره ی ما
|
معرفی موسسه
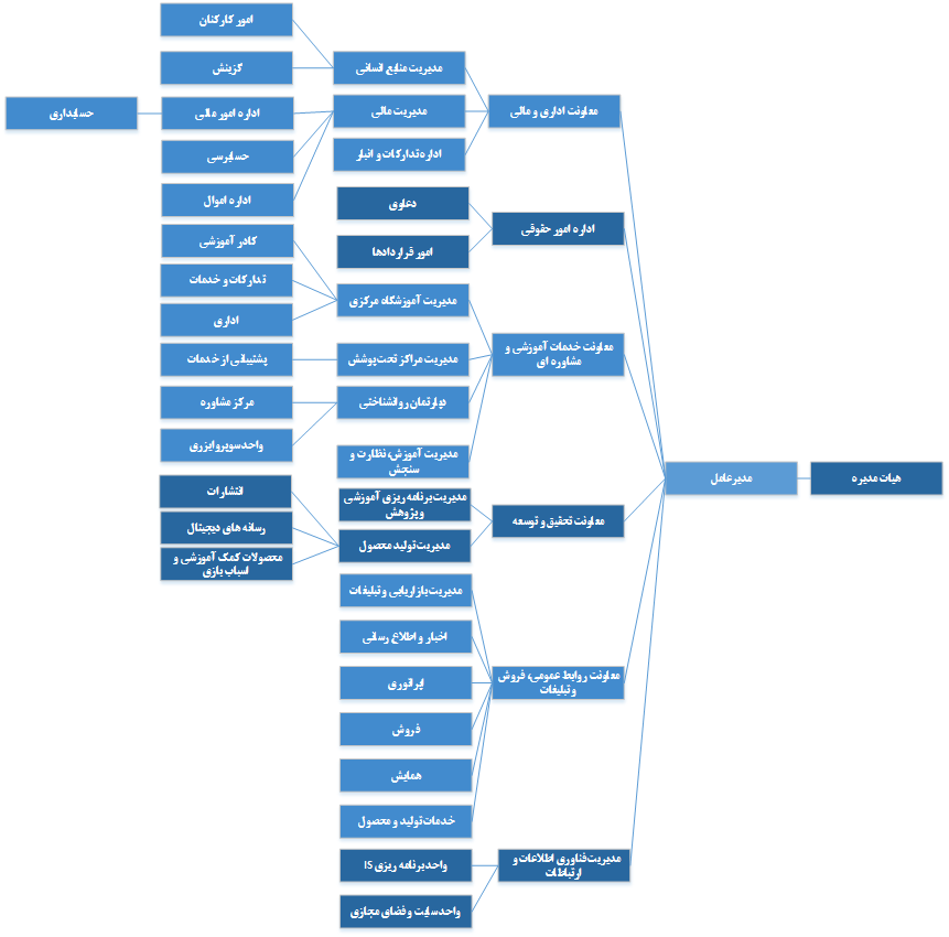
ساختار سازمانی موسسه فرهنگی هنری چند منظوره رویش طلایی کوچولوها